Barion Pixel

VGF&HKL szaklap

Hibrid koncepció a kassai fűtőerőműben II.

2008/7-8. lapszám | Dr. Böszörményi László |  3021 |

Figylem! Ez a cikk 18 éve frissült utoljára. A benne szereplő információk mára aktualitásukat veszíthették, valamint a tartalom helyenként hiányos lehet (képek, táblázatok stb.).

Az előző számban már ízelítőt kaphattunk a kassai hőermőmű átalakításának terveiről. Itt következik az írás második, befejező része.

A kapcsolt energiatermelésű hibrid gáz/gőzerőműnek ez az elképzelése a hagyományos megoldásoktól leginkább a rendszerstruktúrába integrált hőszivattyúban különbözik. Mivel annak fűtőteljesítménye hatékonyan bebiztosítható kapcsolt energiatermeléssel is, alkalmazása elsősorban akkor indokolt, ha a hűtőteljesítmény kihasználása nagymértékben hozzájárul a beruházási költségek fedezéséhez. Ez erősen kétségbe vonható, de lehet, hogy egy igényes megvalósíthatósági tanulmány ennek ellenkezőjét bizonyítaná. Az előző lapszámban megjelentetett 2. ábránlátható koncepció végképp elveszíti indokoltságát, ha a TEKO lesz a geotermikus források tulajdonosa és ez a jelenlegi fejlemények alapján valószínűnek tűnik. Figyelembe véve ezeket a tényeket, a hőszivattyú alkalmazását olyan fogyasztók ellátásánál kell alkalmazni, amelyeket a jelenlegi távhőszolgáltató rendszerből nem lehet elérni. Ezért a kapcsolt energiatermelésű hibrid gáz/gőzerőmű elvét előnyösebbnek tűnik a 3. ábrán szemléltetett rendszerstruktúra szerint megvalósítani.

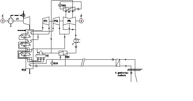
Ellentétben a 2. ábrán szemléltetett koncepcióval a hatásfok növelése érdekében ennél három nyomásszint újrahevítés alkalmazásának lehetősége jött számításba. A gáz- és gőzturbina lehetnek közös vagy külön tengelyen. Az egyszerűsített vizsgálathoz egy 260 MW villamos teljesítményű gázturbina alkalmazása szolgált alapul. A tápvíznek a HEC hőcserélőben a szekunder földhőhordozó által való felmelegítése a WHB hőhasznosító kazánban mintegy 65 MW hőteljesítmény-felesleg keletkezését eredményezné. Ezt a fűtési szezonban fel lehet használni a távhőszolgáltató rendszer táplálására (3a. ábra).

 

Geotermikus forrás által támogatott kapcsolt energiatermelésű hibrid kombinált gáz/gőzerőmű elve – II. változat : a) téli üzemmód

 

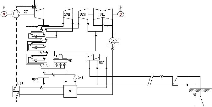
A nyári kihasználásra rendkívül hatékony megoldás lehetősége körvonalozódik a 3b. ábrán szemléltetett rendszerstruktúra alapján. A használati melegvízzel való ellátás bebiztosítására elegendő 45 MW a fennmaradó 20 MW-ot célszerű felhasználni hűtőenergia termelésre az AC abszorpciós hűtőberendezés segítségével. Az így termelt hűtőenergiát közvetlenül fel lehetne használni légkondicionáló rendszerekben, de elsősorban a komoly szállítási problémák miatt előnyösebb lenne, ha egy HEA hőcserében a GT gázturbina-egység kompresszora által beszívott levegőt hűtené. Ezáltal a turbina teljesítményének jelentős növelését lehetne elérni. Ez lényegében azt jelenti, hogy a geotermikus energia az abszorpciós hűtőberendezés közvetítésével villamosenergia-termelésre használható és sokkal hatékonybban mint pl. az ORC technológia vagy a Kalina ciklus által az alacsony hőmérsékletű hő.

 

b) nyári üzemmód
 

Az abszorpciós hűtés ilyen célú alkalmazásával lényegében a távhűtés egy különleges esetét lehet megvalósítani. Ahogy ez az egyszerűsített teljesítménymérlegek összehasonlításából nyilvánvaló, a hagyományos távhűtő koncepciókkal szemben ez rendkívül előnyös megoldás lehet. Három lehetséges eset van, ezek az „A”, „B” és a „C” eset. Az „A” esetben a 20 MW hőteljesítmény a fűtőerőműben lenne felhasználva hűtőenergia-termelésre és ezt szállítanák távhűtővezetéken a fogyasztókhoz. Az ilyen vezetékek kiépítése túlságosan költséges lenne ahhoz, hogy érdemes lenne ezzel foglalkozni.

A „B” esetben a 20 MW hőteljesítmény a létező távhővezetéken jutna el a fogyasztókhoz, ahol abszorpciós hűtőberendezések segítségével lehetne fejleszteni a mintegy 14 MW hűtőteljesítményt. Ez könnyebben megvalósítható, de több hátránya van, pl. a nyári üzemmódban a használati melegvíz előkészítéséhez 80 °C-os fűtővízzel látják el a rendszert és a hűtőberendezéseket ezzel csak nagyon alacsony COP értékkel lehetne üzemeltetni, ami túlméretezéssel és többletköltséggel jár:

 
- abban az esetben, ha magasabb hőmérsékleten (120 °C körüli lenne a legalkalmasabb) szolgáltatnák a fűtővizet, nagyobbak lennének a hőveszteségek,
- az abszorpciós hűtőberendezések helyigénye jóval nagyobb mint a kompresszoros hűtőberendezéseké és sok esetben komoly gondot okozna az elhelyezésük,
- az alacsony COP érték miatt az abszorpciós hűtésnél nagy mennyiségű hulladékhő keletkezik és ennek elvezetése jóval költségesebb, mint a kompresszoros hűtésnél.

 

A „C” esetben, amely a 3b. ábránszemléltetett koncepció alapján valósulhat meg, a 20 MW hőteljesítményből származó 14 MW hűtőteljesítmény felhasználásával pl. 35 °C-os környezeti hőmérsékletnél a beszívott levegőt oly mértékben lehetne lehűteni, hogy a teljes villamos teljesítmény mintegy 28 MW-al nőne. Ezt gond nélkül lehet szállítani a fogyasztókhoz, ahol kompresszoros hűtőberendezések segítségével akár 140 MW hűtőteljesítményt lehetne belőle nyerni. Az így nyert villamosenergiát természetesen más célokra is fel lehet használni.

A 3b. ábránszemléltetett koncepció nagy előnye, hogy az abszorpciós hűtőberendezés hulladékhője szintén hasznosítható a tápvíz előmelegítésére és ezáltal meg lehet takarítani a hűtőtornyok beruházási költségeit. Ez eléggé jelentős, mivel a hulladékhő mennyisége a hőfogyasztásnak kb. a 170%-át képezi.

 

Záró gondolatok

A geotermikus energiát hasznosító hibrid hőerőmű elve egyszerű és már régóta ismert. Legelőször Kaliforniában egy a Honey Lake közelében létesített hőerőműnél alkalmazták. Ennek teljesítménye 35 MW, és a hagyományos hőerőművektől abban különbözik, hogy tüzelőanyagként fahulladékot használ és a tápvíz előmelegítésére 22 kg/s tömegáramú 118 °C hőmérsékletű termálvizet. A kihasználható geotermikus hőteljesítmény 8 MW körül van.

A kapcsolt energiatermelésű hibrid gáz/gőzerőmű, melynek lehetősége a vázolt koncepció alapján körvonalozódik, ennél jóval jelentősebb lenne. Ez egy villamosenergia-termelő csúcstechnológia alkalmazásának hatását a környezetbarát geotermikus hő kihasználása által lényegesen fokozná. Szlovákia külkereskedelmi mérlege szempontjából rendkívül fontos, hogy csak a kihasznált geotermikus hőnek megfelelő importált földgáz évi megtakarítása 90 millió m³ körül és az ebből adódó CO2-kibocsátás csökkenése magában 220 000 tonna körül lenne. Ez nem csak környezetvédelmi, hanem gazdaságossági szempontból is rendkívül fontos. Az sem elhanyagolható tény, hogy a liberalizált villamosenergia-piacon egy ilyen környezetbarát termelőegység rendkívül jó pozícióban lenne. Persze, az elképzelés megvalósításának lehetőségeit, annak előnyeit, esetleges hátrányait és a várható kockázatokat egy színvonalas tanulmány keretében átfogó vizsgálatnak kellene alávetni. A szükséges anyagi forrásokat ennek finanszírozásához a felelős szerveknek elvi egyetértésük ellenére eddig sajnos nem sikerült megtalálni, de valószínűleg azért mert nem is nagyon keresték. Pedig a szlovák villamosenergia iparban az elkövetkező 10 év alatt több mint 1000 MW teljesítmény leépítésével kell számolni.

A hibrid erőművek általában az erőművek egy új generációját képviselik, amelyek lehetővé teszik a fosszilis és megújuló forrásból származó energia egyidejű felhasználását a villamosenergia termelésénél. Ha a fosszilis tüzelőanyag földgáz, a nagyobb teljesítmények esetében a gáz/gőz ciklus alkalmazása természetes követelmény. Joggal várható, hogy a jövőben világszerte megvalósulásra kerülnek az itt vázolt elképzeléshez hasonló megoldások. A kassai Katlan a világ azon régiói közé tartozik, ahol adottak ehhez a legjobb körülmények. Ha az energiapolitika ezt a lehetőséget nem méltatja figyelemre, az energiahatékonyság növelésére, a megújuló energiaforrások kihasználásának fokozására és az elmaradottabb régiók kiemelt támogatására irányuló ismertetett szándéka elveszíti szavahihetőségét.